【科研进展】植物根发育与逆境发育生物学团队发现TGA因子通过调节或响应氧化还原稳态促进拟南芥根的生长
根的生长依赖于干细胞的不断更新、细胞分裂和伸长。根干细胞龛(Stem cell niche,SCN)是位于根尖的一组自我更新和增殖的细胞,包括静止中心(Quiescent center,QC)和周围的干细胞。QC能够生成新的干细胞起始细胞并替换死的或受损的干细胞,维持周围干细胞的活性。为了保证正常的生长发育,植物必须保持最佳的细胞氧化还原状态。这对干细胞和有丝分裂活跃的细胞尤为重要,因为它们比其它细胞类型对氧化应激更敏感(Lee 2019)。虽然作用于根干细胞更新的因子已有部分报道,但是调节SCN维持的机制研究仍不完善,新的调控因子也不断被发现。
JIPB近日在线发表了植物根发育与逆境发育生物学团队题为“TGA factors promote plant root growth by modulating redox homeostasis or response”(https://doi.org/10.1111/jipb.13310)的研究论文。该研究发现TGA家族转录因子在根的生长和发育中具有广泛作用。西北农林科技大学胡晓晨博士为该论文第一作者,崔洪昌教授为通讯作者。该研究得到了国家自然科学基金的资助。

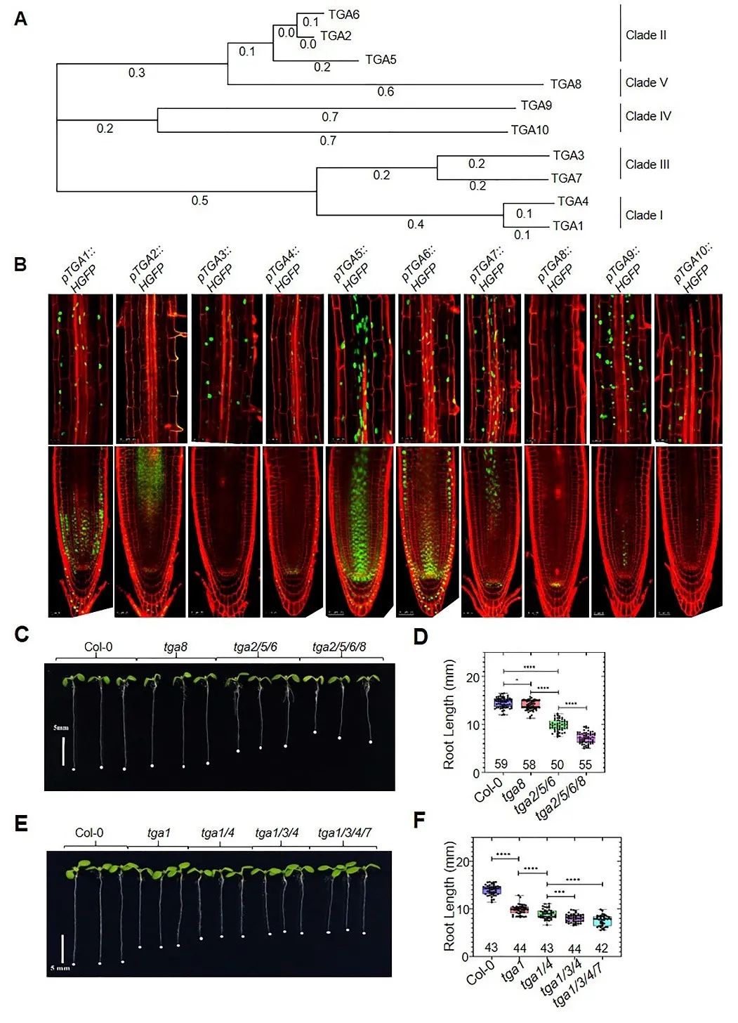
图1 TGAs参与拟南芥根的生长和发育
多基因之间的功能冗余一直是阐明基因功能的巨大难题,而通过不同细胞类型的转录组分析是解决该问题的有力工具。该研究首先利用拟南芥根的细胞型特异性RNA-seq数据进行生物信息学分析,发现许多在QC特异性高表达的基因,其中包括TGA8。TGA8突变造成根微弱的生长表型,说明可能与其它TGAs存在功能冗余。通过构建TGAs启动子驱动核定位GFP标记蛋白表达的转基因株系,发现所有的TGAs都在根中表达。突变体分析表明,进化支II(TGA2/5/6)和V(TGA8)在干细胞稳态中确实存在功能冗余,也在伸长区发挥作用,促进细胞伸长。结合转录组分析、组织化学分析和生理测试,作者证明TGA2/5/6和TGA8在细胞氧化还原稳态中具有共同的作用。该研究还发现进化支I(TGA1/4)和III(TGA3/7)的成员在根的生长和发育中也存在功能冗余,尽管它们的作用似乎与TGA2/5/6/8不同。首先,TGA1/3/4/7基因的不同阶突变体QC没有受损,而TGA2/5/6/8基因的不同阶突变体QC形态紊乱。第二,与野生型相比,TGA1/3/4/7基因的不同阶突变体对H2O2敏感性没有差异,而TGA2/5/6/8基因的不同阶突变体表现更为敏感。第三,TGA1/3/4/7基因的不同阶突变体中H2O2和超氧化物含量显著降低,但在TGA2/5/6/8基因的不同阶突变体中H2O2含量没有明显变化,超氧化物含量只是轻微下降。进一步的实验证明,TGA1/3/4/7可能通过过氧化物酶调节氧化还原稳态,而TGA2/5/6/8可能通过影响GSTs类基因的表达调节氧化还原稳态。该研究揭示了TGA1/3/4/7与TGA2/5/6/8通过不同的途径调节或响应氧化还原稳态促进根的生长和发育。TGA转录因子在植物抗病方面具有重要功能(Droge-Laseret al, 2018),它们在氧化还原稳态方面的作用为其抗病功能提供了一种机制上的解释。
参考文献:
Lee, Y. (2019). Redox Control on Stem Cell Fate and Maintenance in the Root. J. Plant Biol.62: 320-328.
Droge-Laser, W., Snoek, B.L., Snel, B., and Weiste, C.(2018). TheArabidopsisbZIP transcription factor family-an update. Curr. Opin. Plant Biol.45: 36-49.
编辑:黄海瀛
终审:王存