韦革宏等《Microbiome》2021年
论文题目:A Simplified synthetic community rescues Astragalus mongholicus from root-rot disease by activating plant-induced systemic resistance
论文作者:Zhefei Li,Xiaoli Bai,Shuo Jiao,Yanmei Li,Peirong Li,Yan Yang,Hui Zhang,Gehong Wei
论文摘要:
Background:Plant health and growth are negatively affected by pathogen invasion; however, plants can dynamically modulate their rhizosphere microbiome and adapt to such biotic stresses. Although plant-recruited protective microbes can be assembled into synthetic communities for application in the control of plant disease, rhizosphere microbial communities commonly contain some taxa at low abundance. The roles of low-abundance microbes in synthetic communities remain unclear; it is also unclear whether all the microbes enriched by plants can enhance host adaptation to the environment. Here, we assembled a synthetic community with a disease resistance function based on differential analysis of root-associated bacterial community composition. We further simplified the synthetic community and investigated the roles of low-abundance bacteria in the control ofAstragalus mongholicusroot rot disease by a simple synthetic community.
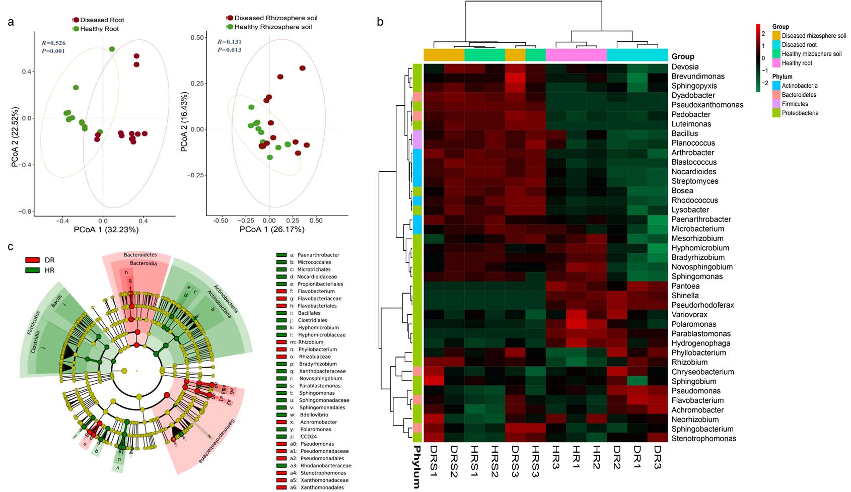
Results:Fusarium oxysporuminfection reduced bacterial Shannon diversity and significantly affected the bacterial community composition in the rhizosphere and roots ofAstragalus mongholicus. Under fungal pathogen challenge,Astragalus mongholicusrecruited some beneficial bacteria such asStenotrophomonas,Achromobacter,Pseudomonas, andFlavobacteriumto the rhizosphere and roots. We constructed a disease-resistant bacterial community containing 10 high- and three low-abundance bacteria enriched in diseased roots. After the joint selection of plants and pathogens, the complex synthetic community was further simplified into a four-species community composed of three high-abundance bacteria (Stenotrophomonassp.,Rhizobiumsp.,Ochrobactrumsp.) and one low-abundance bacterium (Advenellasp.). Notably, a simple community containing these four strains and a thirteen-species community had similar effects on the control root rot disease. Furthermore, the simple community protected plants via a synergistic effect of highly abundant bacteria inhibiting fungal pathogen growth and less abundant bacteria activating plant-induced systemic resistance.
Conclusions:Our findings suggest that bacteria with low abundance play an important role in synthetic communities and that only a few bacterial taxa enriched in diseased roots are associated with disease resistance. Therefore, the construction and simplification of synthetic communities found in the present study could be a strategy employed by plants to adapt to environmental stress.
本论文研究人员分析了患根腐病黄芪根系的差异菌群,并从黄芪根系分离了相应的细菌,分别构建了患病黄芪根系富集菌群与下降菌群,通过植物实验发现患病黄芪根系的富集菌群可以降低黄芪根腐病发病率。对富集菌群在黄芪根系生存状况追踪,发现最终有4株菌成功定殖下来,植物实验显示这4株菌构建的简化菌群仍具有等同于富集菌群的抗病能力。进一步研究发现,简化菌群通过高丰度细菌抑制病原菌与低分度细菌诱导宿主植物ISR而实现防控黄芪根腐病的目的。本研究不仅对于深入理解患根腐病黄芪的根系微生物群落变化有重要意义,也为黄芪根腐病的生物防治提供了新的视角,具有较强的应用潜力。


论文链接:
https://microbiomejournal.biomedcentral.com/articles/10.1186/s40168-021-01169-9